2026年5月6日星期三 农历 2026丙午年三月20

成都市工程职业技术学校

国家级重点中等职业学校 | 全国示范性中等职业学校

成都市工程职业技术学校校园绿化管护服务项目比选公告二次

2024/11/4 王战胜 393 浏览

成都市工程职业技术学校

校园绿化管护服务项目

比选公告二次

 

  成都市工程职业技术学校拟对成都市工程职业技术学校校园校园绿化管护服务项目进行招标,兹邀请符合条件的供应商参加。

 一、项目基本情况

项目名称:校园绿化管护服务项目。

采购内容:日常校园校园绿化管护服务项目等。包括对校区绿地的乔木、灌木、花卉、草坪等园林植物的日常管护管理,包括中耕、除草、修剪刀、除芽、浇水、冲洗除尘、施肥、防病、治虫、扶正、支柱、理滕、补栽、排涝、疏草、穿刺、打孔、防寒等绿化管护,对绿地内(含道路及设施)枯枝落叶、各类垃圾和杂物进行清理。

项目资金:6.5万元/

本次采购服务期为3年,合同一年一签。

二、项目技术要求

(一)养护质量标准

4c6abc315022c342594ea813bcd7a59b.png

(二)绿化养护技术要求

校内绿化覆盖面积较大,供应商合理配置补种植物,草坪覆盖率达到95%以上。植物生长正常、叶色大小厚薄正常,无明显枯枝、死枝。树木修 剪合理、树型美观,能较好地解决树木与电线、建筑物、交通之间的冲突。定期除杂草,修枝整形。绿化垃圾要做到日产日清,绿地无废弃物。按时浇水、修剪、定型、 注重外形美观,草坪绿化遍满。

(三)绿化保障服务期内所需耗材(1批)

汽油、机油、割草机、镰刀、水泵、矿灯、手套、铁铲、绿化专用肥等。(耗材由供应商提供)

(四)校园绿化管护服务人员配置要求

应具有初中及以上学历,年龄不超过55周岁,身体健康,无传染病及精神病等病史,近3年内无违法犯罪记录;有责任心,吃苦耐 劳。

三、报名、开标的时间及地点

(一)报名的时间及地点

1.比选报名时间:凡自愿参加本服务项目的申请人,请于2024年11月8日9:00—10:30,派代表到工程职校学校递交比选申请文件及报名。

2.报名方式和地点:现场报名。

(二)比选文件递交时间及递交地点

1.递交比选申请文件时间:2024年11月8日9:00—10:30,(以上均为北京时间)。比选申请人应于当日截止时间前将比选申请文件送达比选地点,逾期送达或没有密封的比选申请文件不予接收。本次比选不接受邮寄、快递的比选申请文件。

2.比选文件递交地点:成都市工程职业技术学校(姚渡镇大石路889号)。比选申请人比选报名时必须如实认真填写项目信息及比选申请人信息;若因比选申请人提供的错误信息,对自身投标事宜造成影响的,由比选申请人自行承担责任。

(三)开标比选时间和地点

1.比选时间:开标时间:2024年11月8日11点30分(北京时间)

2.比选地点:成都市工程职业技术学校会议室(B4区二楼)

3.联系人:陈老师  联系电话:13550258789

               王老师  联系电话:15928076786

 四、资格要求

(一)一般资格要求:

1.具有独立承担民事责任的能力。(在中华人民共和国境内注册的法人或其他组织或自然人,投标(响应)时提交有效的营业执照(或事业法人登记证或身份证等相关证明)副本复印件。)

2.具有良好的商业信誉。(供应商必须具有良好的商业信誉的承诺函。)

3.履行合同所必须的设备和专业技术能力。(按比选文件要求提供专业技术能力情况或承诺函。)

4.参加采购活动前3年内在经营活动中没有重大违法记录。(近三年没有发生违法违规行为,需提供本单位无违法违规行为承诺书)

5.信用记录。(报价人未被列入“信用中国”网站(https://www.creditchina.gov.cn)失信被执行人、重大税收违法案件当事人、政府采购严重违法失信行为的记录名单或承诺函)

6.供应商必须符合法律、行政法规规定的其他条件。(供应商必须符合法律、行政法规规定的其他条件)

7.其他类似效力要求:授权参加本次比选活动的比选申请人代表证明。(供应商根据自身情况选择提供其中任意一项:(1)比选申请人代表为“授权代表”时,提供授权委托书;(2)比选申请人代表为“法定代表人(单位负责人)”时,提供法定代表人(单位负责人)身份证明)

8.不存在与单位负责人为同一人或者存在直接控股、管理关系的其他供应商参与同一合同项下的政府采购活动的行为。(提供承诺函)

9.为本项目提供整体设计、规范编制的供应商,不得再参加该采购项目的其他采购活动。(提供承诺函)

(二)说明

1.供应商提供的证明材料均应在有效期内,否则该材料将不被认可。

2.供应商应对其所提供的资格证明材料来源的合法性、真实性负责。

3.以上证明材料均须加盖供应商公章。注:(1) 上述资料须提交加盖单位公章(鲜章)的复印件一份;(2)申请函、授权委托书格式自拟。

4、本项目不接受联合体,且项目中选人不得将项目进行转包、分包。

五、响应文件

(一)响应文件格式:申请函、授权委托书格式自拟。

(二)响应文件密封:响应文件密封包装在一个密封袋内(报价文件单独密封包装)。响应文件密封袋的最外层应清楚地标明采购项目名称、采购项目编号、包件号及名称 (若有) 、供应商名称。所有外层密封袋的封口处应粘贴牢固。

注:未按以上要求进行密封和标注的响应文件,采购人 (项目部门) 、采购组织部门将拒收或者在时间允许的范围内,要求修改完善后接收。

六、评审及中选人确定

(一)资格审查,学校项目领导小组现场对申请人资格进行审查,通过审查的申请人不得少于3家参加比选。

(二)采用综合评分在通过资格审查的申请人中,得分最高的供应商确定为日常校园日常零星维修、维护项目中选人。得分次低供应商确定为候补中选人。中选人拒签合同时,候补中选人确定中选人。

七、本比选邀请在成都市工程职业技术学校官网上以公告形式发布。

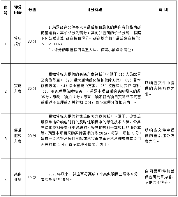
附件1:评分细则

 ef52e11a7144f029d3bffedd0013b178.png


成都市工程职业技术学校

2024年11月4日




上一篇:成都市工程职业技术学校回水湾接待室布置项目 采购比选公告 下一篇:2024-2025学年度上期智能制造专业部教学用实习实训材料项目比选公告